联系热线






功能特点
1. 无速度传感器SVC电流矢量控制,电流控制精度5%,稳速控制精度±7.5rpm;
2. 基于矢量解耦的矢量化VF控制,稳态性能与标准矢量控制效果一样;
3. 调速范围宽,低频带载,SVC/0.5Hz/150%带载,VVF/1.0Hz/150%带载;
4. 自动搜索电机转速,平滑无冲击转速追踪;
5. 0.1秒任意加减速,自动限流,自动稳压,保证电机无故障优控制;
6. 自动抑制电机的冲击负载,保证电机无故障连续运行;
7. 支持线性加减速和S曲线加减速两种模式;
8. 变频器自主进入相应的过压失速和过流失速佳调节状态,能更好地控制变频器输出的电流和电压
型号及对应功率

技术参数

命名规则

外形尺寸与安装尺寸

尺寸表

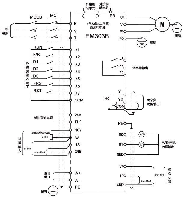
标准回路接线图
