联系热线


EM700系列变频器是正弦电气推出的高电磁兼容、高性能矢量控制型变频器,该型号变频器是在EM600的基础上开发的,通过在输入和输出端采用多级滤波的形式,将干扰幅度大幅度降低,可以达到IEC61800-3规定的C2类标准,同时谐波电流总畸变率的值相对于EM600大幅度减小。其他方面的性能和EM600并无差异,具体数据可详细参考EM600用户手册。
产品特点:

型号及对应功率:

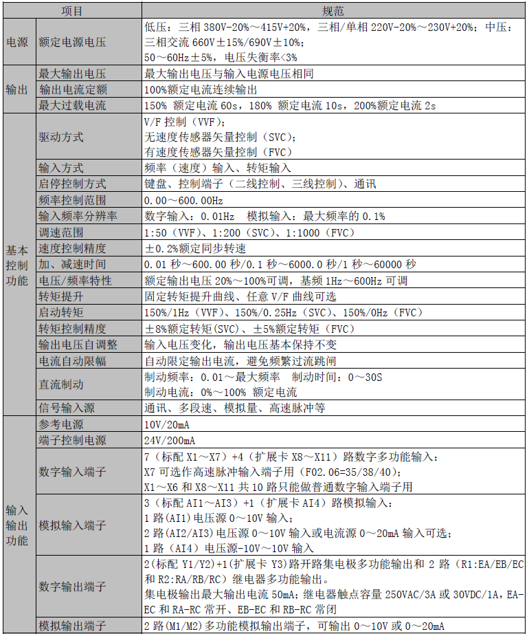
技术规范:

命名规则

外形尺寸与安装尺寸



外围设备连接

