联系热线








功能特点:
1. 先进的电机控制专用DSP芯片、大规模可编程门阵列(CPLD/FPGA)和PIM功率模块。
2. 具有高集成度、小体积、完善保护、高可靠性的特点。
3. 拥有丰富的数字量与模拟量接口,能与多种上位控制装置配套,支持MODBUS通信协议,方便组网。
4. 提供刚性设置、在线调整伺服增益、在线惯量辨识和共振抑制等高级功能,使伺服驱动器简单易用。
5. 优化的PID 控制算法,实现对转矩、位置、速度精确的全数字控制,精度高、响应快。
6. 两个子系列分别支持使用2500线增量式脉冲编码器或多摩川公司17位增量式、绝对值及23位绝对值高精度编码器的电机。
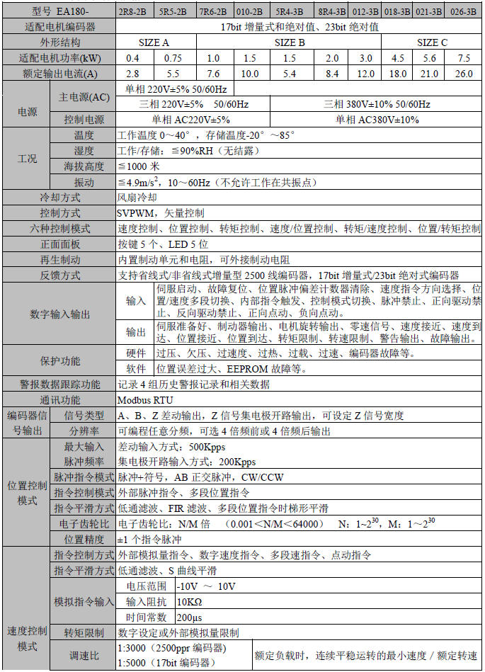
技术规格

伺服驱动器与常用电机规格对应参照表

SER系列伺服电机规格

伺服电机参数表




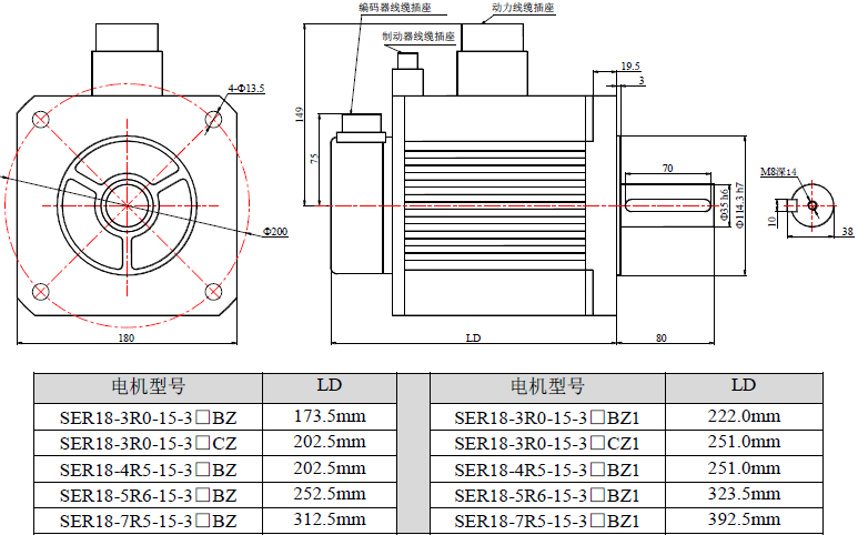
伺服电机尺寸
40法兰电机安装尺寸:单位(mm)

60法兰电机安装尺寸:单位(mm)

80法兰电机安装尺寸:单位(mm)

86法兰电机安装尺寸:单位(mm)

110法兰电机安装尺寸:单位(mm)

130法兰电机安装尺寸:单位(mm)

180法兰电机安装尺寸:单位(mm)
