联系热线

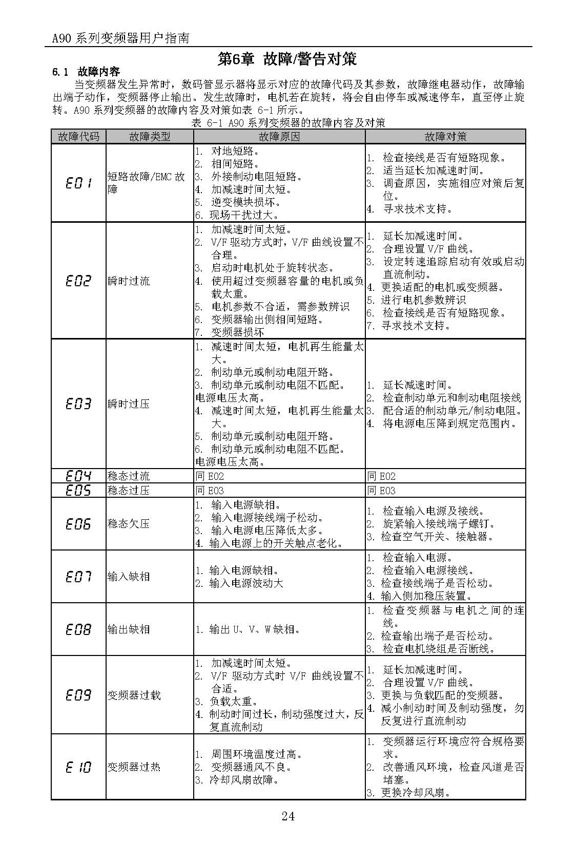
| 故障代码 | 故障类型 | 故障原因 | 故障对策 |
| E01 | 短路故障/EMC故障 | ||
| E02 | 瞬时过流 | ||
| E03 | 瞬时过压 | ||
| E04 | 稳态过流 | ||
| E05 | 稳态过压 | ||
| E06 | 稳态欠压 | ||
| E07 | 输入缺相 | ||
| E08 | 输出缺相 | ||
| E09 | 变频器过载 | ||
| E10 | 变频器过热 | ||
| E11 | 参数设置冲突 | ||
| E13 | 电机过载 | ||
| E14 | 外部故障 | ||
| E15 | 变频器存储故障 | ||
| E16 | 通讯异常 | ||
| E17 | 变频器温度传感 | ||
| E18 | 软启动继电器未吸合 | ||
| E19 | 电流检测路异常 | ||
| E20 | 失速故障 | ||
| E21 | PID反馈断线 | ||
| E24 | 自辨识异常 | ||
| E26 | 掉载保护 | ||
| E27 | 累计上电时间到达 | ||
| E28 | 累计运行时间到达 | ||
| E57 | 管网超压 |



