联系热线
| 额定电源电压 | 型号 | 适用电机功率(kW) | 额定输出电流(A) |
| 三相交流 380V | EM303B-0R7G/1R1P-3B | 0.75/1.1 | 2.8/3.7 |
| EM303B-1R1G/1R5P-3B | 1.1/1.5 | 3.7/4.8 | |
| EM303B-1R5G/2R2P-3B | 1.5/2.2 | 4.8/6.2 | |
| EM303B-2R2G/3R0P-3B | 2.2/3.0 | 6.2/8.0 | |
| EM303B-3R0G/4R0P-3B | 3.0/4.0 | 8.0/10.0 | |
| EM303B-4R0G/5R5P-3B | 4.0/5.5 | 10.0/13 | |
| EM303B-5R5G/7R5P-3B | 5.5/7.5 | 13/17 | |
| EM303B-7R5G/9R0P-3B | 7.5/9.0 | 17/20 | |
| EM303B-9R0G/011P-3B | 9.0/11 | 20/26 | |
| EM303B-011G/015P-3B | 11/15 | 26/34 | |
| EM303B-015G/018P-3B | 15/18.5 | 34/41 | |
| EM303B-018G/022P-3 | 18.5/22 | 41/48 | |
| EM303B-022G/030P-3 | 22/30 | 48/60 | |
| EM303B-030G/037P-3 | 30/37 | 60/75 | |
| EM303B-037G/045P-3 | 37/45 | 75/90 | |
| EM303B-045G/055P-3 | 45/55 | 90/115 | |
| EM303B-055G/075P-3 | 55/75 | 115/150 | |
| EM303B-075G/090P-3 | 75/90 | 150/180 | |
| EM303B-090G/110P-3 | 90/110 | 180/220 | |
| EM303B-110G/132P-3 | 110/132 | 220/265 | |
| EM303B-132G/160P-3 | 132/160 | 265/310 | |
| EM303B-160G/185P-3 | 160/185 | 310/360 | |
| EM303B-185G/200P-3 | 185/200 | 360/380 | |
| EM303B-200G/220P-3 | 200/220 | 380/420 | |
| EM303B-220G/250P-3 | 220/250 | 420/470 | |
| EM303B-250G/280P-3 | 250/280 | 470/530 | |
| EM303B-280G/315P-3 | 280/315 | 530/600 | |
| EM303B-315G/355P-3 | 315/355 | 600/660 | |
| EM303B-355G/400P-3 | 355/400 | 660/740 | |
| EM303B-400G/450P-3 | 400/450 | 740/820 |
| 项目 | 规范 | |
| 电源 | 额定电源电压 | 三相380V±20%,50~60Hz±5%,电压失衡率<3% |
| 输出 | 最大输出电压 | 最大输出电压与输入电源电压相同 |
| 输出电流定额 | 100%额定电流连续输出 | |
| 最大过载电流 |
G型机时为:150%额定电流1分钟,180%额定电流10秒 P型机时为:120%额定电流1分钟,150%额定电流10秒 |
|
| 基本功能 | 驱动方式 | V/F开环控制、无PG矢量方式0、无PG矢量方式1 |
| 输入方式 | 频率(速度)输入、力矩输入 | |
| 启停方式 | 键盘、控制端子(二线控制、三线控制)、RS485 | |
| 频率控制范围 | 0.00~600.00Hz | |
| 输入频率分辨率 | 数字输入:0.01Hz模拟输入:最大频率的0.1% | |
| 调速范围 | 1:50(空间矢量VF)、1:100(无PG矢量SVC) | |
| 速度控制精度 | ±0.2%额定同步转速 | |
| 加、减速时间 | 0.01秒~600.00秒/0.01分~600.00分 | |
| 电压/频率特性 | 额定输出电压20%~100%可调,基频20Hz~600Hz可调 | |
| 转矩提升 | 自动转矩提升、固定转矩提升曲线、自定义V/F曲线可选 | |
| 启动力矩 | 150%/1Hz(空间矢量VF)、150%/0.5Hz(无PG矢量SVC) | |
| 力矩控制精度 | ±5%(无PG矢量1)额定力矩 | |
| 输出电压自调整 | AVR功能有效时,输入电压变化,输出电压基本保持不变 | |
| 电流自动限幅 | 自动限定输出电流,避免频繁过流跳闸 | |
| 直流制动 |
制动频率:0.1~60Hz制动时间:0~30S 制动电流:0~150%额定电流 |
|
| 信号输入源 | 通讯、模拟电压、模拟电流、多段速、简易PLC及其组合 | |
| 特殊功能 | 纺织摆频 | 实现摆频幅度、摆频时间、摆频突跳的纺织摆频功能 |
|
输入 输出功能 |
参考电源 | 10V/20mA |
| 端子控制电源 | 24V/150mA | |
| 数字输入端子 | 7路数字可编程输入端子 | |
| 模拟输入端子 |
4路模拟输入:2路电压源0~10V输入, 2路电流源0~20mA输入 |
|
| 数字输出端子 |
2路开路集电极输出,1路继电器输出,均可编程。集电极输出最大输出电 流50mA;继电器触点容量250VAC/3A或30VDC/1A,动作时EA-EC闭合、EB-EC断开 |
|
| 模拟输出端子 | 2路可编程模拟输出端子,可输出0~10V或0~20mA | |
| 键盘显示 | LED显示 | LED数码管显示变频器的相关信息 |
| 参数拷贝 | 可上传和下传变频器的代码信息,实现快速参数复制 | |
| 保护 | 保护功能 | 短路、过流、过载、过压、欠压、缺相、过热、外部故障等 |
| 使用条件 | 安装场所 | 室内,海拔低于1千米,无尘、无腐蚀性气体和无日光直射 |
| 适用环境 | -10℃~+40℃,20%~90%RH(无凝露) | |
| 振动 | 小于0.5g | |
| 储存环境 | -25℃~+65℃ | |
| 安装方式 | 壁挂式,落地电控柜式,穿墙式 | |
| 防护等级 | IP20 | |
| 冷却方式 | 强迫风冷 | |

| 规格 | W | W1 | H | H1 | H2 | D | D1 | D2 | d | 外形 |
| EM303B-0R7G/1R1P-3B | 140 | 125 | 220 | 205 | -- | 152 | 120 | 161 | 6 | (b) |
| EM303B-1R1G/1R5P-3B | ||||||||||
| EM303B-1R5G/2R2P-3B | ||||||||||
| EM303B-2R2G/3R0P-3B | ||||||||||
| EM303B-3R0G/4R0P-3B | ||||||||||
| EM303B-4R0G/5R5P-3B | ||||||||||
| EM303B-5R5G/7R5P-3B | 165 | 148 | 250 | 235 | -- | 161 | 126 | 170 | 6 | (b) |
| EM303B-7R5G/9R0P-3B | ||||||||||
| EM303B-9R0G/011P-3B | 215 | 150 | 352 | 335 | 317 | 215 | 172 | -- | 7 | (c) |
| EM303B-011G/015P-3B | ||||||||||
| EM303B-015G/018P-3B | ||||||||||
| EM303B-018G/022P-3 | 270 | 200 | 470 | 450 | 424 | 245 | 187 | -- | 10 | (c) |
| EM303B-022G/030P-3 | ||||||||||
| EM303B-030G/037P-3 | ||||||||||
| EM303B-037G/045P-3 | 335 | 240 | 550 | 530 | 500 | 245 | 190 | -- | 10 | (c) |
| EM303B-045G/055P-3 | ||||||||||
| EM303B-055G/075P-3 | 390 | 300 | 695 | 665 | 635 | 250 | 200 | -- | 12 | (c) |
| EM303B-075G/090P-3 | ||||||||||
| EM303B-090G/110P-3 | 386 | 300 | 753 | 724 | 700 | 287 | 231 | 295 | 13 | (d) |
| EM303B-110G/132P-3 | 416 | 300 | 855 | 825 | 793 | 302 | 246 | 310 | 13 | (d) |
| EM303B-132G/160P-3 | ||||||||||
| EM303B-160G/185P-3 | 497 | 397 | 1107 | 1076 | 1036 | 335 | 285 | 343 | 13 | (d) |
| EM303B-185G/200P-3 | ||||||||||
| EM303B-200G/220P-3 | ||||||||||
| EM303B-220G/250P-3 | 656 | 450 | 1348 | 1314 | 1261 | 383 | 232 | 390 | 13 | (d) |
| EM303B-250G/280P-3 | ||||||||||
| EM303B-280G/315P-3 | ||||||||||
| EM303B-315G/355P-3 | 801 | 680 | 1417 | 1383 | 1330 | 383 | 190 | 390 | 13 | (d) |
| EM303B-355G/400P-3 | ||||||||||
| EM303B-400G/450P-3 |
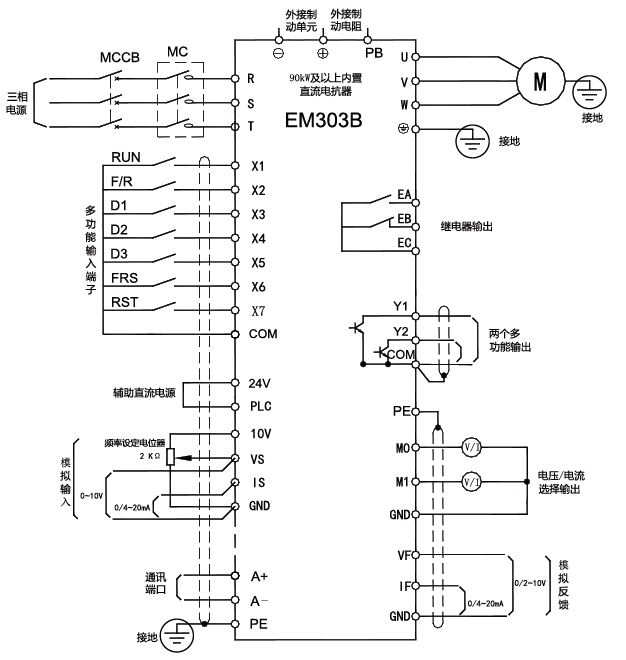
| 类别 | 端子标号 | 端子名称 | 端子功能说明 |
| VS | VS模拟电压输入 | 0/2~10V(可配置为数字输入端子) | |
| 模拟输入 | VF | VF模拟电压输入 | 0/2~10V(可配置为数字输入端子) |
| IS | IS输入模拟电流 | 0/4~20mA(可配置为数字输入端子) | |
| IF | IF输入模拟电流 | 0/4~20mA(可配置为数字输入端子) | |
| X1/RUN | 多功能输入端子 | 通过功能代码F2-00~F2-06的设定来对相应的端子进行编程,实现设定功能的输入控制。(公共端:PLC) | |
| X2/F/R | |||
| X3 | |||
| X4 | |||
| 数字输入 | X5 | ||
| X6 | |||
| X7 | |||
| COM | 多功能输入公共端 | 开关量输入/输出信号公共端(24V电源的地)。 | |
| PLC | 多功能输入公共端 | 外接24V电源时的公共端;出厂时默认为与24V连接。 | |
| 继电器输出 | EA | 继电器输出端子 | EA-EC:常开EB-EC:常闭 |
| EB | |||
| EC | |||
| 多功能输出 | Y1 | 集电极开路输出端子1 | 可编程定义为多种功能的输出端子。详见功能代码F2-12,F2-13的介绍。 |
| Y2 | 集电极开路输出端子2 | ||
| 模拟输出 | M0 | 模拟输出端子0 | 0~10V或0~20mA模拟输出,可通过功能代码F2-16F2-17或F2-19、F2-20的设定选择所代表的含义。 |
| M1 | 模拟输出端子1 | ||
| 辅助电源 | 10V | 模拟端子供电电源 | +10V/20mA |
| GND | 模拟量公共端 | 模拟输入输出信号公共点(10V电源的地) | |
| 24V | 辅助电源正端 | 与COM之间可输出DC24V/150mA | |
| COM | 开关量公共端 | 开关量输入/输出信号公共点(24V电源的地)。 | |
| 通讯 | A+ | RS485通讯接口端子 | 485差分信号正端 |
| A- | 485差分信号负端 | ||
| 屏蔽 | PE | 屏蔽接地 |
用于端子接线屏蔽层接地 |