欢迎来到东莞市新亿科电子科技有限公司正弦变频器网站!
正弦(SINEE)变频器

扫一扫微信咨询

全国咨询热线:

13922952859
当前位置: 主页 > 新闻动态 > 变频器知识
新闻动态News

联系热线

13922952859

微信号:TEL13922952859
手 机:13922952859
邮 箱:1846059898@qq.com
地 址:广东省东莞市长安镇长安振安中路332号

EM303B-250G/280P-3 250KW变频器正弦变频器代理商

发布时间:2019-09-19人气:

EM303B变频器功能特点

1.无速度传感器SVC电流矢量控制,电流控制精度5%,稳速控制精度±7.5rpm;
2.基于矢量解耦的矢量化VF控制,稳态性能与标准矢量控制效果一样;
3.调速范围宽,低频带载,SVC/0.5Hz/150%带载,VVF/1.0Hz/150%带载;
4.自动搜索电机转速,平滑无冲击转速追踪;
5.0.1秒任意加减速,自动限流,自动稳压,保证电机无故障最优控制;
6.自动抑制电机的冲击负载,保证电机无故障连续运行;
7.支持线性加减速和S曲线加减速两种模式;
8.变频器自主进入相应的过压失速和过流失速最佳调节状态,能更好地控制变频器输出的电流和电压


EM303B变频器型号及功率

额定电源电压 型号 适用电机功率(kW) 额定输出电流(A)
三相交流 380V EM303B-0R7G/1R1P-3B 0.75/1.1 2.8/3.7
EM303B-1R1G/1R5P-3B 1.1/1.5 3.7/4.8
EM303B-1R5G/2R2P-3B 1.5/2.2 4.8/6.2
EM303B-2R2G/3R0P-3B 2.2/3.0 6.2/8.0
EM303B-3R0G/4R0P-3B 3.0/4.0 8.0/10.0
EM303B-4R0G/5R5P-3B 4.0/5.5 10.0/13
EM303B-5R5G/7R5P-3B 5.5/7.5 13/17
EM303B-7R5G/9R0P-3B 7.5/9.0 17/20
EM303B-9R0G/011P-3B 9.0/11 20/26
EM303B-011G/015P-3B 11/15 26/34
EM303B-015G/018P-3B 15/18.5 34/41
EM303B-018G/022P-3 18.5/22 41/48
EM303B-022G/030P-3 22/30 48/60
EM303B-030G/037P-3 30/37 60/75
EM303B-037G/045P-3 37/45 75/90
EM303B-045G/055P-3 45/55 90/115
EM303B-055G/075P-3 55/75 115/150
EM303B-075G/090P-3 75/90 150/180
EM303B-090G/110P-3 90/110 180/220
EM303B-110G/132P-3 110/132 220/265
EM303B-132G/160P-3 132/160 265/310
EM303B-160G/185P-3 160/185 310/360
EM303B-185G/200P-3 185/200 360/380
EM303B-200G/220P-3 200/220 380/420
EM303B-220G/250P-3 220/250 420/470
EM303B-250G/280P-3 250/280 470/530
EM303B-280G/315P-3 280/315 530/600
EM303B-315G/355P-3 315/355 600/660
EM303B-355G/400P-3 355/400 660/740
EM303B-400G/450P-3 400/450 740/820


EM303B变频器技术参数

项目 规范
电源 额定电源电压 三相380V±20%,50~60Hz±5%,电压失衡率<3%
输出 最大输出电压 最大输出电压与输入电源电压相同
输出电流定额 100%额定电流连续输出
最大过载电流 G型机时为:150%额定电流1分钟,180%额定电流10秒
P型机时为:120%额定电流1分钟,150%额定电流10秒
基本功能 驱动方式 V/F开环控制、无PG矢量方式0、无PG矢量方式1
输入方式 频率(速度)输入、力矩输入
启停方式 键盘、控制端子(二线控制、三线控制)、RS485
频率控制范围 0.00~600.00Hz
输入频率分辨率 数字输入:0.01Hz模拟输入:最大频率的0.1%
调速范围 1:50(空间矢量VF)、1:100(无PG矢量SVC)
速度控制精度 ±0.2%额定同步转速
加、减速时间 0.01秒~600.00秒/0.01分~600.00分
电压/频率特性 额定输出电压20%~100%可调,基频20Hz~600Hz可调
转矩提升 自动转矩提升、固定转矩提升曲线、自定义V/F曲线可选
启动力矩 150%/1Hz(空间矢量VF)、150%/0.5Hz(无PG矢量SVC)
力矩控制精度 ±5%(无PG矢量1)额定力矩
输出电压自调整 AVR功能有效时,输入电压变化,输出电压基本保持不变
电流自动限幅 自动限定输出电流,避免频繁过流跳闸
直流制动 制动频率:0.1~60Hz制动时间:0~30S
制动电流:0~150%额定电流
信号输入源 通讯、模拟电压、模拟电流、多段速、简易PLC及其组合
特殊功能 纺织摆频 实现摆频幅度、摆频时间、摆频突跳的纺织摆频功能
输入
输出功能
参考电源 10V/20mA
端子控制电源 24V/150mA
数字输入端子 7路数字可编程输入端子
模拟输入端子 4路模拟输入:2路电压源0~10V输入,
2路电流源0~20mA输入
数字输出端子 2路开路集电极输出,1路继电器输出,均可编程。集电极输出最大输出电
流50mA;继电器触点容量250VAC/3A或30VDC/1A,动作时EA-EC闭合、EB-EC断开
模拟输出端子 2路可编程模拟输出端子,可输出0~10V或0~20mA
键盘显示 LED显示 LED数码管显示变频器的相关信息
参数拷贝 可上传和下传变频器的代码信息,实现快速参数复制
保护 保护功能 短路、过流、过载、过压、欠压、缺相、过热、外部故障等
使用条件 安装场所 室内,海拔低于1千米,无尘、无腐蚀性气体和无日光直射
适用环境 -10℃~+40℃,20%~90%RH(无凝露)
振动 小于0.5g
储存环境 -25℃~+65℃
安装方式 壁挂式,落地电控柜式,穿墙式
防护等级 IP20
冷却方式 强迫风冷


EM303B变频器规格选型




EM303B变频器尺寸图及尺寸


规格 W W1 H H1 H2 D D1 D2 d 外形
EM303B-0R7G/1R1P-3B 140 125 220 205 -- 152 120 161 6 (b)
EM303B-1R1G/1R5P-3B
EM303B-1R5G/2R2P-3B
EM303B-2R2G/3R0P-3B
EM303B-3R0G/4R0P-3B
EM303B-4R0G/5R5P-3B
EM303B-5R5G/7R5P-3B 165 148 250 235 -- 161 126 170 6 (b)
EM303B-7R5G/9R0P-3B
EM303B-9R0G/011P-3B 215 150 352 335 317 215 172 -- 7 (c)
EM303B-011G/015P-3B
EM303B-015G/018P-3B
EM303B-018G/022P-3 270 200 470 450 424 245 187 -- 10 (c)
EM303B-022G/030P-3
EM303B-030G/037P-3
EM303B-037G/045P-3 335 240 550 530 500 245 190 -- 10 (c)
EM303B-045G/055P-3
EM303B-055G/075P-3 390 300 695 665 635 250 200 -- 12 (c)
EM303B-075G/090P-3
EM303B-090G/110P-3 386 300 753 724 700 287 231 295 13 (d)
EM303B-110G/132P-3 416 300 855 825 793 302 246 310 13 (d)
EM303B-132G/160P-3
EM303B-160G/185P-3 497 397 1107 1076 1036 335 285 343 13 (d)
EM303B-185G/200P-3
EM303B-200G/220P-3
EM303B-220G/250P-3 656 450 1348 1314 1261 383 232 390 13 (d)
EM303B-250G/280P-3
EM303B-280G/315P-3
EM303B-315G/355P-3 801 680 1417 1383 1330 383 190 390 13 (d)
EM303B-355G/400P-3
EM303B-400G/450P-3


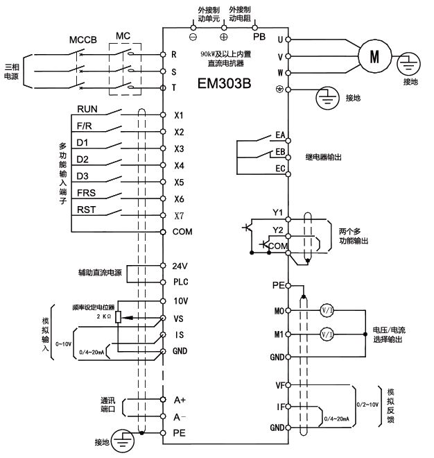
EM303B变频器接线图及接线说明


类别 端子标号 端子名称 端子功能说明
  VS VS模拟电压输入 0/2~10V(可配置为数字输入端子)
模拟输入 VF VF模拟电压输入 0/2~10V(可配置为数字输入端子)
IS IS输入模拟电流 0/4~20mA(可配置为数字输入端子)
  IF IF输入模拟电流 0/4~20mA(可配置为数字输入端子)
  X1/RUN 多功能输入端子 通过功能代码F2-00~F2-06的设定来对相应的端子进行编程,实现设定功能的输入控制。(公共端:PLC)
X2/F/R
X3
X4
数字输入 X5
X6
  X7
COM 多功能输入公共端 开关量输入/输出信号公共端(24V电源的地)。
PLC 多功能输入公共端 外接24V电源时的公共端;出厂时默认为与24V连接。
继电器输出 EA 继电器输出端子 EA-EC:常开EB-EC:常闭
  EB
EC
多功能输出 Y1 集电极开路输出端子1 可编程定义为多种功能的输出端子。详见功能代码F2-12,F2-13的介绍。
Y2 集电极开路输出端子2
模拟输出 M0 模拟输出端子0 0~10V或0~20mA模拟输出,可通过功能代码F2-16F2-17或F2-19、F2-20的设定选择所代表的含义。
M1 模拟输出端子1
辅助电源 10V 模拟端子供电电源 +10V/20mA
GND 模拟量公共端 模拟输入输出信号公共点(10V电源的地)
24V 辅助电源正端 与COM之间可输出DC24V/150mA
COM 开关量公共端 开关量输入/输出信号公共点(24V电源的地)。
通讯 A+ RS485通讯接口端子 485差分信号正端
A- 485差分信号负端
屏蔽 PE 屏蔽接地 用于端子接线屏蔽层接地
 
在线客服
服务热线

服务热线

13922952859

微信咨询
返回顶部