欢迎来到东莞市新亿科电子科技有限公司正弦变频器网站!
网站地图
扫一扫微信咨询
全国咨询热线:
13922952859
网站首页
关于正弦
产品中心
新闻动态
应用案例
故障代码
资料下载
售后服务
联系我们
当前位置:
主页
>
新闻动态
>
变频器知识
新闻动态
News
变频器知识
伺服知识
联系热线
13922952859
微信号:TEL13922952859
手 机:13922952859
邮 箱:1846059898@qq.com
地 址:广东省东莞市长安镇长安振安中路332号
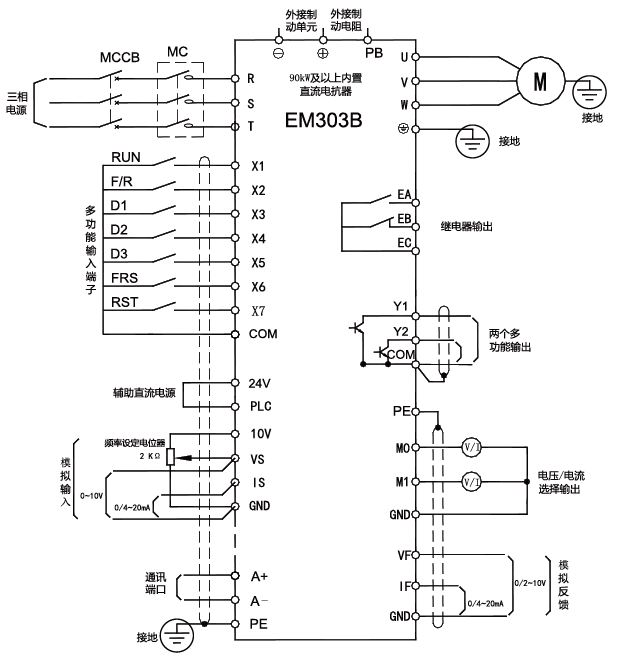
正弦(SINEE)EM303B变频器接线图,接线说明,变频
发布时间:2017-11-27
人气:
正弦EM303B变频器接线图及接线说明
控制回路端子位于控制印刷电路板的前下方,由以下几部份组成:
模拟输入端子:电压输入信号VS、VF;电流输入信号IS、IF。
开关输入端子:X1、X2、X3、X4、X5、X6、X7、PLC。
开关输出端子:EA、EB、EC、Y1、Y2。
模拟输出端子:M0、M1。
辅助电源端子:24V、COM、10V、GND。
RS485 通讯端子:A+,A-。
接地端子:PE。
具体详细接线说明请参考EM303B使用说明书
点击下面链接下载EM303B系列变频器操作使用说明书
http://www.hzte.com.cn/download/manual/117.html
上一篇:
正弦EM303B变频器的型号有哪些?EM303B变频器的功
下一篇:
东莞代理正弦(SINEE)的公司 广东东莞代理深圳
在线客服
服务热线
服务热线
13922952859
微信咨询
返回顶部